跳到主要內容區
English
聯大首頁
管理入口
Menu
系所成員
本系教師
行政人員
退休教師
歷屆系主任
系所介紹
系所簡介
未來展望
教育目標
系館位置圖
大事紀要
研究實驗室
業務手冊
課程資訊
學士班入學生科目表
專長領域修課流程圖
班級課表
畢業資格說明
碩士班入學生科目表
碩士班畢業流程
招生資訊
聯大簡介
大學部招生
四技部招生
碩士班招生
轉學考
活動集錦
學生專題
114-1學期
113學年度
112學年度
111學年度
110學年度
109學年度
108學年度
各項辦法
辦法下載
系徽下載
常用表單
學生常用表單
教職員常用表單
學務專區
獎助學金
學生請假
學生汽、機車停車證
學生兵役
社群連結
本功能需使用支援JavaScript之瀏覽器才能正常操作
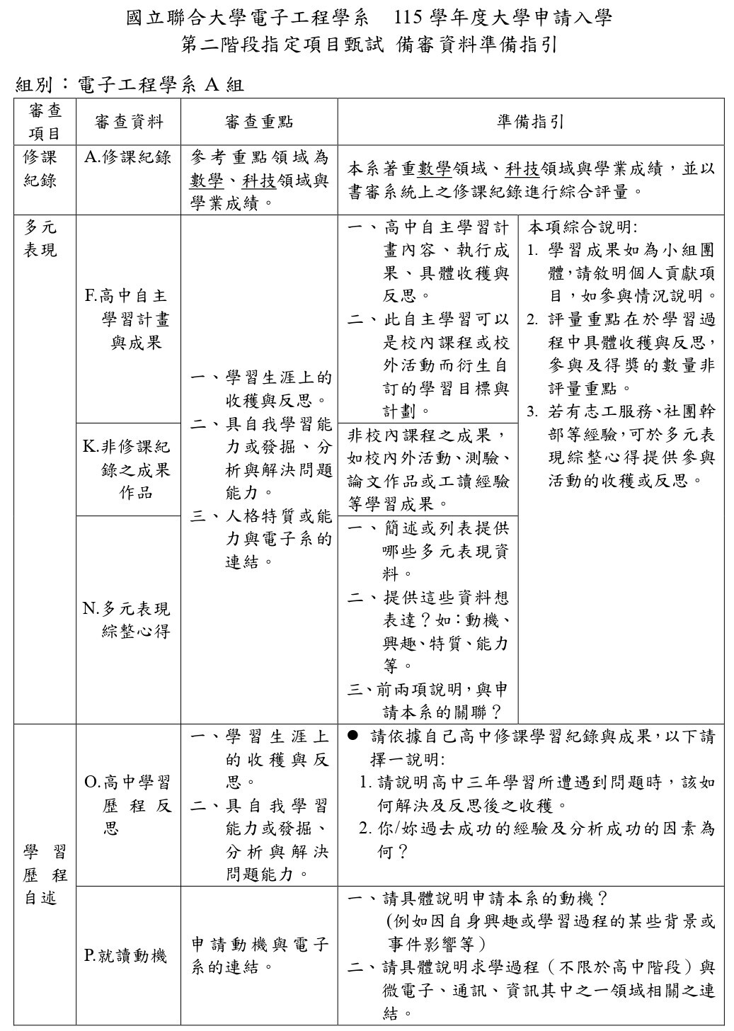
115學年度大學申請入學書審準備指引-A組
發佈日期 :
2026-02-24
115學年度申請入學第二階段備審資料準備指引-電子系(A組).pdf
批次下載附件
瀏覽數:
友善列印
分享
Close (Esc)
Share
Toggle fullscreen
Zoom in/out
Previous (arrow left)
Next (arrow right)